สหภาพยุโรปอยู่ระหว่างสร้างความก้าวหน้าให้กับเงินยูโรดิจิทัล โดยได้หารือเกี่ยวกับผลิตภัณฑ์บางอย่างและเริ่มทำการวิจัยตลาด อย่างไรก็ตาม การกระทำบางอย่างอาจจำเป็นต้องมีการสนับสนุนทางการเมือง
สหภาพยุโรปได้เผยแพร่การอัปเดตเกี่ยวกับเงินยูโรดิจิทัล ซึ่งเป็นสกุลเงินดิจิทัลของธนาคารกลาง (CBDC) ที่ได้รับการกล่าวถึงอย่างมาก
รัฐมนตรีคลังจากสหภาพยุโรปพูดคุยเกี่ยวกับข้อเสนอล่าสุดเกี่ยวกับเงินยูโรดิจิทัลเมื่อวันที่ 16 มกราคม 2023 โดยสมาชิกของสหภาพยุโรปยอมรับแถลงการณ์เกี่ยวกับ CBDC โดยพวกเขาระบุว่าคุณสมบัติและตัวเลือกการออกแบบบางอย่างจำเป็นต้องมีการยืนยันทางการเมือง
รายงานการประชุมให้ข้อมูลเพิ่มเติมเกี่ยวกับความคิดเห็นของกลุ่มเกี่ยวกับเงินยูโรดิจิทัล ทั้งนี้ พึงทราบว่าการชำระเงินแบบดิจิทัลกำลังเป็นที่นิยมมากขึ้น แต่การชำระเงินด้วยเงินสดยังคงมีความสำคัญสำหรับหลายประเทศในภูมิภาคนี้
ในแง่ของแรงจูงใจว่าทำไม CBDC อาจกลายเป็นสิ่งจำเป็น รายงานดังกล่าวระบุว่ามันจะเป็น “จุดยึดทางการเงินที่จะรักษาการเข้าถึงเงินของธนาคารกลางในที่สาธารณะในโลกดิจิทัลโดยการเข้าถึงอย่างกว้างขวางสำหรับผู้ใช้กลุ่มที่คาดหวัง” นอกจากนี้ การทำเช่นนี้ยังเป็นประโยชน์ต่อความเป็นอิสระในเชิงยุทธศาสตร์ทางการเมือง เนื่องจากสหภาพยุโรปเห็นว่าการออกเงินยูโรเวอร์ชันดิจิทัลถือเป็นวิธีการเพิ่มความเป็นอิสระจากโซลูชันการชำระเงินที่ไม่ใช่ของยุโรป
ประเด็นความเป็นส่วนตัวเป็นประเด็นที่มีการพูดถึงบ่อยครั้งเกี่ยวกับ CBDC แต่รายงานยืนยันว่าธนาคารกลางยุโรป (ECB) จะไม่มีข้อมูลเกี่ยวกับการถือครอง ประวัติการทำธุรกรรม หรือรูปแบบการชำระเงิน นอกจากนี้ยังเน้นย้ำว่าเงินยูโรดิจิทัลนั้น “ไม่เกี่ยวกับเงินที่ตั้งโปรแกรม (Programmable Money)ได้”
ECB ใช้แนวทางเดียวกับสหภาพยุโรป
ECB ยังได้เผยแพร่บทความวิจัยตลาดเกี่ยวกับโซลูชันทางเทคนิคสำหรับเงินยูโรดิจิทัล โดยที่พวกเขาเรียนเชิญผู้ที่มีส่วนเกี่ยวข้องกับตลาดคริปโตให้เข้าร่วมในการวิจัยตลาดเพื่อทำความเข้าใจการออกแบบทางเทคนิคให้ CBDC ของภูมิภาคให้ออกมาดียิ่งขึ้น
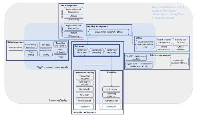
ทาง EBC ยังออกโครงร่างสำหรับการออกแบบที่เป็นไปได้สำหรับเงินยูโรดิจิทัลเพื่อจุดประสงค์ในการวิจัยตลาด ผู้มีส่วนได้ส่วนเสียในระบบนี้คือผู้บริโภค รวมทั้งหน่วยงานตัวกลาง เช่น สถาบันการเงิน และ ECB และธนาคารกลางในภูมิภาค
การออกแบบในรูปแบบ end-to-end แสดงให้เห็นแง่มุมต่างๆ ที่คาดหวังจาก CBDC ทั้งนี้ ผู้บริโภคส่งคำขอเริ่มต้นใช้งานไปยังตัวกลาง ซึ่งจะเก็บข้อมูลและดำเนินการตรวจสอบ KYC จากนั้น เมื่อทำเสร็จแล้ว พวกเขาจะออกกระเป๋าเงินให้กับผู้บริโภค ในอีกด้านหนึ่ง ส่วนประกอบของเงินดิจิทัลยูโร (ซึ่งใช้ดูแลกระบวนการโดยรวม) จะตรวจสอบว่าผู้ใช้มีวอลเล็ตอยู่แล้วหรือไม่ และทำการยืนยันการชำระเงิน
ผู้ว่าการธนาคารแห่งประเทศอังกฤษไม่ได้รับผลกระทบจาก CBDC
การออก CBDC ได้เริ่มขึ้นแล้วในภูมิภาคต่างๆ ของโลก รวมถึงอินเดีย จีน ญี่ปุ่น สวีเดน และประเทศอื่น ๆ อย่างไรก็ตาม ไม่ใช่ว่าธนาคารกลางทุกแห่งจะเชื่อมั่นว่าการออก CBDC ถือเป็นความจำเป็น
Andrew Bailey ผู้ว่าการธนาคารแห่งประเทศอังกฤษยังมีข้อสงสัยเกี่ยวกับเงินปอนด์ดิจิทัล โดยกล่าวว่าเขาไม่แน่ใจว่ามันจำเป็นหรือไม่ เขากล่าวว่า “เราต้องมีความชัดเจนว่าปัญหาใดที่เรากำลังพยายามแก้ไขที่นี่ ก่อนที่เราจะถูกครอบงำด้วยเทคโนโลยีและแนวคิดนี้” กล่าวได้ว่านี่คือจุดยืนโดยทั่วไปของอังกฤษเกี่ยวกับสินทรัพย์ดิจิทัล





