Chainlink ประกาศโครงการ AI ใหญ่ร่วมกับสถาบันการเงินอย่าง Franklin Templeton Swift และ Euroclear โครงการนี้มีเป้าหมายใช้ AI รวบรวมข้อมูลบริษัทไว้บน Blockchain เดียว สร้าง Golden record
บันทึกที่ใช้ Blockchain นี้จะตรวจสอบและรวมข้อมูลจำนวนมากในเวลาจริง ทำให้กระบวนการเป็นไปอย่างราบรื่นและเพิ่มความแม่นยำของข้อมูลในหลายอุตสาหกรรม
การทดลอง AI ทางการเงินของ Chainlink
ในการแถลงข่าวที่แชร์กับ BeInCrypto Chainlink ประกาศโครงการ AI ใหม่ที่เน้นการเงินของบริษัท บริษัทได้ร่วมมือกับสถาบันการเงินชั้นนำอย่าง Franklin Templeton Swift และ Euroclear เพื่อศึกษาว่า AI และเทคโนโลยี Blockchain สามารถทำงานร่วมกันเพื่อปรับปรุงการจัดการข้อมูลและการดำเนินงานในภาคการเงินได้อย่างไร
อ่านเพิ่มเติม Chainlink LINK คืออะไร
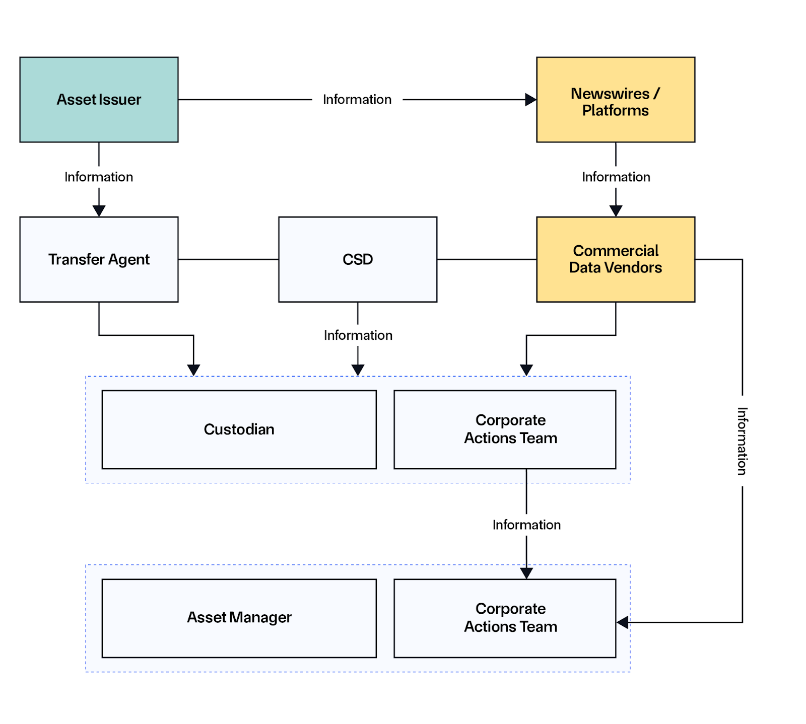
แผนการนั้นชัดเจน Chainlink ตั้งใจใช้ oracles แบบกระจายอำนาจร่วมกับโมเดลภาษาขนาดใหญ่ของ AI เพื่อระบุและรวบรวมการดำเนินการสำคัญของบริษัท ข้อมูลนี้จะถูกบันทึกบน Blockchainสร้างสิ่งที่ Chainlink เรียกว่า Golden record ที่สามารถทำงานร่วมกันได้
การรวมกันของ AI และ oracles เป็นเครื่องมือทรงพลังสำหรับการเปลี่ยนข้อมูลการดำเนินการของบริษัทให้เป็นข้อมูลที่มีโครงสร้างและเชื่อถือได้สูง การเปลี่ยนข้อมูลต่างๆให้เป็นแหล่งข้อมูลเดียวที่ชัดเจนนั้นเป็นก้าวที่ยิ่งใหญ่ในการจัดการข้อมูลที่สำคัญและมีความผิดพลาดได้ง่าย Sergey Nazarov ผู้ร่วมก่อตั้ง Chainlink กล่าว
Nazarov เพิ่มเติมว่าบันทึกนี้จะช่วยปรับปรุงประสิทธิภาพอย่างมากสำหรับบุคคลและสถาบันต่างๆในภาคการเงิน การลงทุนขนาดใหญ่ใน AI ในปีนี้จึงเป็นเรื่องที่เข้าใจได้ว่าสถาบันการเงินเหล่านี้จะเข้าร่วมการทดลอง Chainlink ในส่วนของตนได้ จับมือกับหลายพื้นที่ใหม่
Chainlink ยังได้เผยแพร่การศึกษาอย่างละเอียดเกี่ยวกับวิธีการสร้าง Golden record นี้ ปัญหาหลักที่บริษัทเหล่านี้ต้องการแก้ไขคือคุณภาพของข้อมูลการดำเนินการของบริษัทที่ไม่สอดคล้องกัน ซึ่งมักจะเผยแพร่ในรูปแบบต่างๆและผ่านช่องทางที่ไม่ได้มาตรฐาน Oracles ของ Chainlink จะสแกนและรวบรวมข้อมูลที่เกี่ยวข้องจากแหล่งต่างๆอย่างรวดเร็ว
อ่านเพิ่มเติม AI จะเปลี่ยนแปลง Crypto ได้อย่างไร
ตัวออราเคิลและ LLM ต่างๆ ในการดำเนินการค้นหาข้อมูลนี้ทำงานในโหนดแบบกระจายศูนย์ซึ่งจำเป็นต้องบรรลุข้อตกลงร่วมกันก่อนที่จะส่งข้อมูลต่อไป สิ่งนี้ช่วยป้องกันการเสียข้อมูลได้ ไม่ว่าจะเกิดจากการแปลผิดพลาดหรือภาวะหลงผิด Protocol CCIP ของ Chainlink ซึ่งเป็นมาตรฐานของอุตสาหกรรมจะกระจายบันทึก Blockchain ที่รวบรวมนี้ ผ่านระบบที่สามารถทำงานร่วมกันได้
ตามผลลัพธ์ของ Chainlink การทดลองนี้ประสบความสำเร็จในการตรวจสอบ รวบรวม และส่งข้อมูลบริษัทแบบเรียลไทม์ แม้ว่าโครงการนี้ยังไม่มีชื่ออย่างเป็นทางการ แต่คำว่า unified golden record ถูกกล่าวถึงซ้ำๆ ในเอกสาร มองไปข้างหน้า จุดสนใจจะเปลี่ยนไปสู่การทำให้กระบวนการเป็นมาตรฐานและเตรียมพร้อมสำหรับการเปิดตัวในวงกว้าง





