นักวิเคราะห์ Blockchain ได้ค้นพบความเชื่อมโยงระหว่าง LIBRA Memecoin กับโครงการคริปโตที่น่าสงสัยอื่น ๆ รวมถึง Token อย่างเป็นทางการของ Melania Trump
การค้นพบเหล่านี้ได้เพิ่มความกังวลเกี่ยวกับ LIBRA โดยเฉพาะหลังจากที่ได้รับการสนับสนุนชั่วคราวจากประธานาธิบดีอาร์เจนตินา Javier Milei
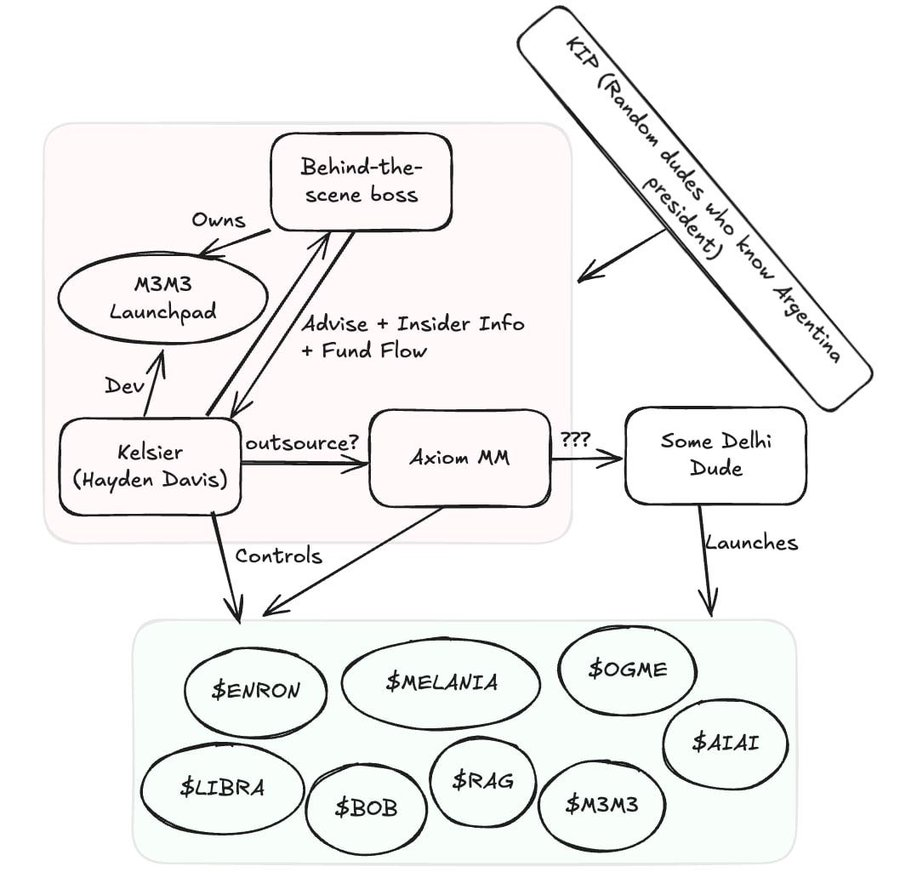
ความเชื่อมโยงที่น่าสงสัยระหว่าง LIBRA และ MELANIA
เมื่อวันที่ 16 กุมภาพันธ์ Chaofan Shou ผู้ร่วมก่อตั้ง Fuzzland กล่าวหาว่าผู้ทำตลาดของ LIBRA ดำเนินการจากเดลีและมีส่วนเกี่ยวข้องกับ MELANIA Memecoin
Shou ได้แชร์ข้อมูลกระเป๋าเงินที่บ่งชี้ว่าองค์กรเดียวกันควบคุมทั้งสองโครงการ ซึ่งเพิ่มความสงสัยเกี่ยวกับกิจกรรมภายในที่ประสานกัน เขายังเชื่อมโยงทีม LIBRA กับ Token อย่าง Enron และ OGME ซึ่งมีรูปแบบการปั่นราคาคล้ายกัน
โครงการเหล่านี้มีการเพิ่มขึ้นของราคาที่รวดเร็วจากการซื้อขายภายในและบอทอัตโนมัติ ตามมาด้วยการขายออกอย่างรวดเร็วที่ทำให้นักลงทุนรายย่อยขาดทุน รูปแบบนี้คล้ายกับ แผนการปั่นและทิ้ง ที่ออกแบบมาเพื่อหาประโยชน์จากนักเทรด
โทเค็น MELANIA เปิดตัวก่อน การเข้ารับตำแหน่งสมัยที่สองของ Donald Trump เพียงไม่นาน และมีมูลค่าตลาดพุ่งขึ้นถึง 2 พันล้านดอลลาร์ ก่อนจะลดลงต่ำกว่า 200 ล้านดอลลาร์
LIBRA มีเส้นทางที่คล้ายกัน หลังจากได้รับ การสนับสนุนจากประธานาธิบดี Milei Token นี้มีการลงทุนเพิ่มขึ้น แต่มีรายงานว่าผู้ภายในถอนเงิน 107 ล้านดอลลาร์ออกไปในไม่ช้า ทำให้เกิดการล่มสลาย
หลังจากเหตุการณ์นี้ Milei ได้แยกตัวออกจากโครงการ ทำให้เกิดข้อกล่าวหาเรื่องการปั่นตลาด นักวิจารณ์บางคนถึงกับ เรียกร้องให้ถอดถอนเขา โดยอ้างว่าเหตุการณ์นี้เป็นเรื่องอื้อฉาวทางการเงินและการเมือง
คนวงใน LIBRA ปฏิเสธข้อกล่าวหาฉ้อโกง
แม้จะมีข้อโต้แย้ง KIP Protocol ซึ่งเป็นองค์กรที่เชื่อมโยงกับ LIBRA ได้ปฏิเสธการกระทำผิดใด ๆ
Julian Peh CEO ของ KIP กล่าวว่าทุกกองทุนยังคงอยู่บนเชนและได้รับการตรวจสอบแล้ว เขายังชี้แจงว่า KIP ไม่มีบทบาทในการเปิดตัวToken โดยระบุว่าความรับผิดชอบเป็นของ Kelsier ผู้ทำตลาดของโครงการ
KIP ได้รับ FUD มากมายในวันนี้ รวมถึงการขู่เข็ญต่อตัวดิฉันและทีมงาน แต่เราไม่ได้มีส่วนร่วมในการเปิดตัว เราไม่ได้จัดการโทเค็นหรือ SOL ใดๆ KIP ยอมรับบทบาทในโครงการนี้อย่างเปิดเผยแม้ว่าไม่ใช่ในการออก Token เพราะเราได้ถูกระบุไว้บนเว็บไซต์แล้วและเชื่อในศักยภาพของโครงการนี้ KIP กล่าว
ในขณะเดียวกัน Hayden Davis จาก Kelsier กล่าวโทษประธานาธิบดี Milei และทีมของเขาสำหรับการสูญเสียของนักลงทุน เขาแย้งว่าการลงทุนใน Memecoin ขึ้นอยู่กับความไว้วางใจและการสนับสนุนอย่างมาก
เมื่อทีมของ Milei ลบโพสต์โปรโมชันของพวกเขาออก การขายตื่นตระหนกเกิดขึ้น ทำให้ตลาดลดลงอย่างรวดเร็ว
อย่างไรก็ตาม เขากล่าวว่าทีมของเขายังคงเชื่อในโครงการนี้และวางแผนที่จะลงทุนใหม่ 100 ล้านดอลลาร์ ในโครงการนี้ ดังนั้นแทนที่จะโอนสินทรัพย์ไปยังผู้ร่วมงานของประธานาธิบดี Milei หรือ KIP Kelsier วางแผนที่จะลงทุนใหม่ใน LIBRA และเผาโทเค็นที่ได้มา
ดิฉันเสนอให้ลงทุนใหม่ 100% ของกองทุนภายใต้การควบคุมของดิฉัน มากถึง 100 ล้านดอลลาร์ กลับเข้าสู่ Libra Token และเผาซัพพลายที่ซื้อทั้งหมด เว้นแต่จะมีทางเลือกที่มีความเป็นไปได้มากกว่า ดิฉันตั้งใจจะเริ่มกระบวนการดำเนินการตามแผนนี้ภายใน 48 ชั่วโมงข้างหน้า Davis กล่าว
ความขัดแย้งของ LIBRA ชี้ให้เห็นถึงความเสี่ยงที่เกี่ยวข้องกับ Memecoins ที่มีลักษณะเก็งกำไร โดยเฉพาะอย่างยิ่งที่เกี่ยวข้องกับบุคคลที่มีชื่อเสียง ในขณะที่ผู้สนับสนุนยืนยันว่าโครงการยังคงมีความเป็นไปได้ นักสืบยังคงตรวจสอบความเชื่อมโยงของโครงการกับการบิดเบือนตลาดที่อาจเกิดขึ้น





