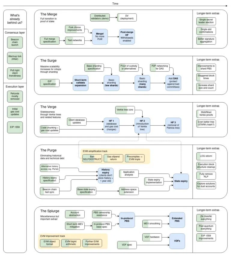
Ethereum ประสบความสำเร็จในการอัพเกรด “The Merge” เมื่อวันที่ 15 กันยายนที่ผ่านมา แต่มันยังมีการอัพเกรดอื่นๆ ในเครือข่ายที่รออยู่ ซึ่งก็คือ: The Surge, The Verge, The Purge และ The Splurge โดยรวมก็คือ การอัพเกรดแต่ละครั้งจะเพิ่มเลเยอร์ใหม่ของความสามารถในการปรับขนาดและความปลอดภัยให้กับ Ethereum Proof-of-Stake (PoS)
มันเป็นวิวัฒนาการที่น่าสนใจในการเดินหน้าสู่เป้าหมายระยะยาวของ Ethereum ในการเป็น “คอมพิวเตอร์ของโลก”
ในขณะที่การอัพเกรด The Merge จะเป็นการเปลี่ยนบล็อกเชนให้เป็นกลไกฉันทามติ PoS ที่เป็นมิตรกับสิ่งแวดล้อม การเปลี่ยนแปลงของ Ethereum นั้นเสร็จสิ้นไปเพียง 55% จากที่ผู้ร่วมก่อตั้ง Vitalik Buterin กล่าว
เขากล่าวในการประชุมคริปโตครั้งล่าสุดในฝรั่งเศสว่า ยังมีการอัพเกรดอีก 4 ครั้งที่จะตามมา Buterin ยังเปิดเผยว่า “การเปลี่ยนแปลงในเชิงลึก” ที่วางแผนไว้มีขึ้นเพื่อปรับปรุงความสามารถในการแข่งขันของ Ethereum ด้วยการทำให้มันเป็นเครือข่ายที่ทรงพลังและแข็งแกร่งยิ่งขึ้น
เมื่อการอัพเกรดทั้ง 5 เฟสเสร็จสิ้น Ethereum จะสามารถประมวลผลธุรกรรมได้ 100,000 รายการต่อวินาที Buterin กล่าว ปัจจุบัน Blockchain ประมวลผลได้ระหว่าง 15 ถึง 20 ธุรกรรมต่อวินาที ซึ่งเป็นสิ่งที่ส่งผลให้เกิดความแออัดบนเครือข่ายและทำให้ค่าธรรมเนียมเพิ่มสูงขึ้น
การอัพเดต ‘Shanghai’
ตั้งแต่เสร็จสิ้นการอัพเกรด The Merge ราคาของ Ethereum (ETH) — ซึ่งเป็นโทเค็นที่ใช้สำหรับการทำธุรกรรมบนเครือข่าย — ได้ลดลง 35% ตัวสินทรัพย์เองนั้นมีราคาพุ่งสูงขึ้นถึง 2,000 ดอลลาร์ในเวลาไม่กี่วันก่อนการอัพเกรดจะเกิดขึ้น
ผู้สังเกตการณ์กล่าวว่า การลดลงในระยะสั้นนั้นสัมพันธ์กับมูลค่าของสิ่งที่ Ethereum Blockchain จะมอบให้ได้ ไม่เพียงแต่กับสกุลเงินดิจิทัลเท่านั้นแต่ยังรวมถึงที่จะให้กับโลกได้เมื่อการอัพเกรดทั้ง 5 เฟสเสร็จสิ้นในอีกไม่กี่ปีข้างหน้า
“มันแตกต่างจากที่หลายคนเข้าใจ The Merge นั้นเป็นเพียง 1 ใน 5 ขั้นตอนที่สำคัญของวิวัฒนาการที่โปรโตคอล Ethereum จะมีขึ้นเพื่อให้มันได้กลายเป็นโปรโตคอล Proof-of-Stake ที่เต็มไปด้วยประสิทธิภาพ” Eitan Lavi ผู้ร่วมก่อตั้ง ChainPort บอกกับ Be[In]Crypto
ในอีก 6 เดือนข้างหน้า การอัพเดตที่มีความสำคัญครั้งต่อไปของเครือข่าย Ethereum จะเป็นการอัพเกรด Shangai การอัพเดตในครั้งนี้จะช่วยให้ผู้ตรวจสอบความถูกต้อง — เจ้าของ ETH ที่ช่วยรักษาความปลอดภัยในบล็อกเชน — สามารถถอนส่วนหนึ่งของ Ether ที่พวกเขา Stake ไว้และรางวัลออกมาได้
จากข้อมูลบนเว็บไซต์ Ethereum Foundation มันมีโทเค็นที่ล็อกอยู่ 14.7 ล้านโทเค็นบน Beacon Chain ของ Ethereum เพื่อแลกกับผลตอบแทน 4.1% ต่อปี โดยรวมแล้วโทเค็นเหล่านี้มีมูลค่ารวม 1.91 หมื่นล้านดอลลาร์
เหล่า Staker (ผู้ที่ทำการ Stake เหรียญไว้กับระบบนิเวศ) นั้นรับผิดชอบในการยืนยันและตรวจสอบธุรกรรมบนบล็อกเชน ผู้ตรวจสอบความถูกต้องแต่ละคนจะต้อง Stake ขั้นต่ำ 32 ETH
การอัพเกรด Shangai จะเป็นการพยายามลดต้นทุนการทำธุรกรรมในเลเยอร์ 2 (L2) ซึ่งเป็นบล็อกเชนที่แยกออกมา เช่น Optimism หรือ Arbitrum ซึ่งจะช่วยให้ Ethereum ปรับขนาดได้ โดยลดต้นทุนข้อมูลบนบล็อกเชนหลักเอง
นักพัฒนาเปลี่ยนมาใช้วิธีนี้เพราะการอัพเกรดในอนาคตที่จะลดค่าธรรมเนียมบน Ethereum ด้วยการ Full-Sharding (ตามที่อธิบายด้านล่าง) นั้นยังไม่พร้อม
The Surge
ในขณะที่เป้าหมายอันดับหนึ่งของ The Merge คือการลดการใช้พลังงานของ Ethereum — ซึ่งลดได้มากถึง 99.5% — The Surge ซึ่งเป็นการอัพเกรดครั้งสำคัญครั้งต่อไป คาดว่าจะเป็นการอัพเดตฟีเจอร์ใหม่ที่เรียกว่า “Sharding” ในปี 2023
“การแบ่งส่วนข้อมูล (Sharding) จะแบ่งเครือข่ายทั้งหมดของบล็อกเชนออกเป็นส่วนเล็กๆ ที่เรียกว่า ‘Shards’” นักวิเคราะห์คริปโต Miles Deutscher กล่าว “มันจะเพิ่มความสามารถในการปรับขนาดของเครือข่ายได้เป็นอย่างมาก”
จากที่ Ethereum Foundation ระบุ “การแบ่งส่วนข้อมูล” จะช่วยเพิ่มความจุของเครือข่าย ลดต้นทุน และปรับปรุงความเร็วในการทำธุรกรรม มัน “ทำให้กระจายข้อมูลที่จัดเก็บได้อย่างปลอดภัย ทำให้โรลอัพมีราคาถูกลงอีก และทำให้โหนดทำงานได้ง่ายขึ้น”
The Verge
The Verge เป็นการอัพเกรดที่คาดว่าจะช่วยลดการพึ่งพาโหนดของ Ethereum ในการเป็นที่เก็บประวัติและข้อมูลลงอย่างมาก มันจะมีการเปิดตัวสิ่งที่เรียกว่า “Verkle Tree” ซึ่งเป็น “การอัพเกรดที่ทรงพลังต่อ Merkle Proof ซึ่งจะช่วยให้มีขนาด Proof ที่เล็กลงกว่าเดิมมาก” Deutscher กล่าว
เขากล่าวเสริมว่า “สิ่งนี้จะช่วยเพิ่มประสิทธิภาพการจัดเก็บบน Ethereum และช่วยลดขนาดโหนด สุดท้ายแล้ว สิ่งนี้จะช่วยให้ Ethereum สามารถปรับขนาดได้มากขึ้น” Verkle Tree นั้นจะอนุญาตให้ผู้ใช้งานเป็นผู้ตรวจสอบเครือข่ายโดยไม่ต้องจัดเก็บข้อมูลจำนวนมากในคอมพิวเตอร์ของพวกเขาเอง
Nethermind แพลตฟอร์มความปลอดภัย Crypto กล่าวว่า “Verkle Tree” เป็นระบบที่ได้รับแรงบันดาลใจมาจาก Bitcoin ซึ่งจะลดขนาดของ “พยานลงกว่า 20 เท่า ซึ่งจะช่วยให้ Stateless Clients โต้ตอบกับเครือข่ายได้อย่างปลอดภัย”
Vitalik Buterin ได้กล่าวไว้ในการประชุมที่ปารีสว่า The Verge จะเป็น “เรื่องที่ดีสำหรับการกระจายอำนาจ”
The Purge
การอัพเกรด The Purge นั้นคาดว่าจะลดปริมาณพื้นที่ที่ต้องการในการจัดเก็บ ETH บนฮาร์ดไดรฟ์ลงเป็นอย่างมาก การอัพเกรดนี้จะขจัดการใช้โหนดในการจัดเก็บประวัติ Ethereum ทำให้มีพื้นที่ว่างมากขึ้น ซึ่งเป็นสิ่งที่ทำให้นักพัฒนาปวดหัวมาโดยตลอด
“The Purge: จะเป็นการพยายามลดจำนวนพื้นที่จริงที่คุณจะต้องมีในฮาร์ดไดรฟ์ของคุณ พยายามลดความซับซ้อนของโปรโตคอล Ethereum เมื่อเวลาผ่านไป และทำให้ไม่ต้องการโหนดในการจัดเก็บประวัติ” Buterin กล่าว
แพลตฟอร์มการศึกษา Crypto District 0x อธิบายว่า “โหนดนั้นมีหน้าที่รับผิดชอบในการตรวจสอบการทำงานของนักขุด และทำให้แน่ใจว่ามีการปฏิบัติตามกฎฉันทามติ”
วิธีที่ดีที่สุดในการทำเช่นนั้นก็คือการเก็บสำเนาที่สมบูรณ์ของบัญชีแยกประเภท Ethereum ซึ่งจะทำให้ง่ายต่อการตรวจสอบการทำงานของนักขุด “แต่ Ethereum Blockchain ใช้พื้นที่เก็บข้อมูลเกือบจะถึงหนึ่งเทราไบต์ ดังนั้น มันจึงเป็นไปไม่ได้ที่บุคคลทั่วไปจะเรียกใช้งานโหนดได้” กล่าว
The Splurge
การอัพเกรดสุดท้ายตามกำหนดการนั้นก็คือ The Splurge มันเป็นสิ่งที่ถูกอธิบายว่าเป็นส่วนเสริมแต่มีความสำคัญ “โดยการทำให้แน่ใจว่าเครือข่ายทำงานได้อย่างราบรื่นหลังจากการอัพเกรด 4 ครั้งก่อนหน้า”
“ดีไซน์ของ Ethereum หลังการอัพเกรด The Merge นั้นก็เพื่อที่จะจัดการข้อมูลจำนวนมาก ซึ่งตามปกติแล้วจะต้องการการรักษาความปลอดภัยที่ดีขึ้นทั่วทุกส่วน” Eitan Lavi ผู้ร่วมก่อตั้ง ChainPort กล่าวกับ Be[In]Crypto
“ด้วยวิวัฒนาการของ Merkle และ Verkle Tree รวมไปถึงเทคโนโลยีที่เป็นนวัตกรรมใหม่ที่จะนำมาใช้กับการอัพเกรดต่อๆ ไปในภายหลัง โปรโตคอลจะสามารถรองรับภาระของข้อมูลที่คาดการณ์ไว้ได้”





